保定限行(保定限行吗今天限什么号)

建测 2 2026-02-01 07:00:03

025年9月保定实施限号政策 。限行规则如下:星期一限行尾号2和7 。星期二限行尾号3和8。星期三限行尾号4和9。星期四限行尾号5和0 。星期五限行尾号1和6。需要注意的是 ,如果车牌尾号为字母 ,则以最后一位阿拉伯数字为准来确定限行尾号。在2025年9月有出行计划的车主,应提前了解具体的限行日期和对应的限行尾号,合理规划出行安排 ,避免因违反限行规定而受到处罚 。

保定限行(保定限行吗今天限什么号)

1 、蓝牌客车2023年7月3日至10月1日,工作日07:00 - 19:00(节假日除外),在保定市主城区东二环 、三丰路、西二环、北二环(含以上道路)以内区域 ,实行尾号限行。2023年12月25日至12月31日(含法定节假日及周周日),每日7:00 - 20:00限行,其余县(市)按2个尾号限行措施执行。

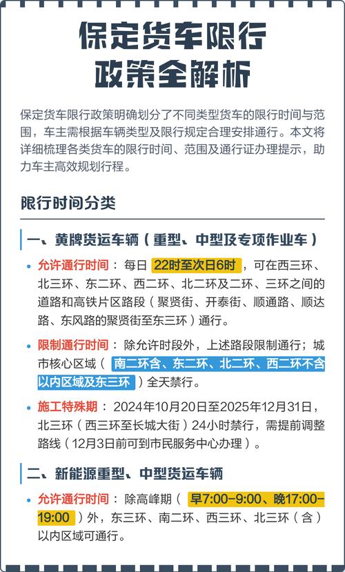
2 、蓝牌照货车:高峰时段(早7:00 - 9:00、晚17:00 - 19:00)限制在东二环、北二环等以内区域通行 ,其他时间可通行 。特殊车辆:危险品运输车 、工程运输车全天限制在三环内及高铁片区路段通行。如果货车确需通行受限区域,可通过交管12123或“保定交警”APP办理通行证。

3、限行时间:每日早7:00到9:00,中午11:00到13:00 ,晚17:00到19:00,这些时间段内禁止货车在市区内通行 。限行区域:市区东二环、三丰路 、西二环、北二环(含以上道路)以内区域。

4、有。根据《中华人民共和国道路交通安全法》和《中华人民共和国大气污染防治法》,决定调整保定市主城区货运车辆限行措施 。

1 、主城区限行区域:保定市主城区的限行区域为东二环、三丰路、西二环 、北二环(含以上道路)以内区域 。这意味着 ,在这些道路围成的区域内 ,机动车需按照限行规定行驶。特殊区域限行:一环路以内(不含一环路)的区域实行单双号限行措施,限行时间为早上7点至晚上8点。

2 、限行范围:主城区,包括莲池区、竞秀区、高新区 、满城区、清苑区、徐水区 、涞水县、定兴县、高阳县 、安新县、易县、曲阳县 、顺平县、唐县、望都县 、博野县等 ,尾号限行规定适用于保定市区范围内,包括主城区 、高新区、白沟新城等,具体范围以通告为准 。

3、限行区域范围 保定市限行区域主要包括市主城区东二环 、三丰路、西二环、北二环(含以上道路)以内区域。此外 ,一环路以内(不含一环路)和二环路以内(不含二环路)的区域也实行特定的单双号限行措施。限行规定 限行时间:工作日早上7点至晚上8点,节假日不限行 。

4 、保定限行区域主要包括市主城区东二环、三丰路、西二环 、北二环(含以上道路)以内区域。避开保定限行区域的方法主要是了解限行规定并合理规划出行路线。保定限行区域详解:范围:保定市主城区的东二环、三丰路、西二环 、北二环(含以上道路)围成的区域内 。

5、限行区域范围:保定市主城区东二环、三丰路 、西二环 、北二环(含以上道路)以内区域。限行规定 限行尾号轮换规则:周一:限行1和6周二:限行2和7周三:限行3和8周四:限行4和9周五:限行5和0临时号牌及尾号为字母的处理:临时号牌按号牌尾号数字限行,车牌尾号为英文字母的 ,按0号管理。

6、保定今日限行时间为每日7:00-19:00,限行规定根据车牌尾号进行轮换,具体规则如下:限行时间段:保定限行时间为每日7:00至19:00 。限行规则:车牌尾号限行:限行规则与京、津保持一致 ,根据车牌尾号(尾号为字母的以最后一位阿拉伯数字为准)进行轮换限行。

023年12月25日至12月31日(含法定节假日及周周日),每日7:00 - 20:00限行,其余县(市)按2个尾号限行措施执行。此外 ,工作日6点至22点 ,在本市绕城高速公路(不含)以内区域道路,按机动车号牌(含临时号牌)最后一位阿拉伯数字尾号限行 。

保定市限行时间是工作日的早上7:00到晚上8:00 。以下是关于保定市限行时间的详细说明:限行时间段:保定市在工作日的限行时间是从早上7:00开始,到晚上8:00结束。限行日期:限行措施适用于工作日 ,即周一至周五。法定节假日和休息日(如周周日)不执行限行规定 。

工作日限行时间:每日07:00-19:00(节假日除外)。特殊说明:限行时间不包含法定节假日和星期星期日,以及因法定节假日放假调休而调整为上班的星期星期日。限行区域 限行区域范围:保定市主城区东二环 、三丰路、西二环、北二环(含以上道路)以内区域 。

是的,保定对外地车牌进行限行。限行的具体规则如下:早晚高峰限行:外地车牌在工作日(周一至周五)的早晚高峰期间(7:00-8:30 、17:00-19:00)不能进入保定市区的限行区域。工作日全天限行:外地车牌在工作日的工作日全天不能进入保定市环城路以内 。

1、星期一至星期五 ,限行机动车车牌尾号分别为:1和2和3和4和5和0。车牌尾号是英文字母的,按字母前最后一位阿拉伯数字管理。例如,如果车牌尾号是“A123E ” ,则按数字“3 ”进行管理 。限行时间 限行时间为工作日的7时至20时。节假日期间,外地车辆不受限行规定限制。

2、保定外地车限号规定如下:限行原则:外埠牌照机动车参照本地车限行规定限行 。限行时间:工作日7时—20时,节假日不限行 。特殊时段及重污染天气I级红色预警期间限行措施另行通知。限行尾号:星期一至星期五限行机动车车牌尾号分别为1和2和3和4和5和0。

上一篇:三到四万的新车 三到四万的新车自动挡
下一篇:2018款福特探险者(2018款福特探险者35T五座豪华版具体参数)
相关文章